学院新闻

通知公告
位置: 首页 > 学院新闻 > 通知公告 > 正文

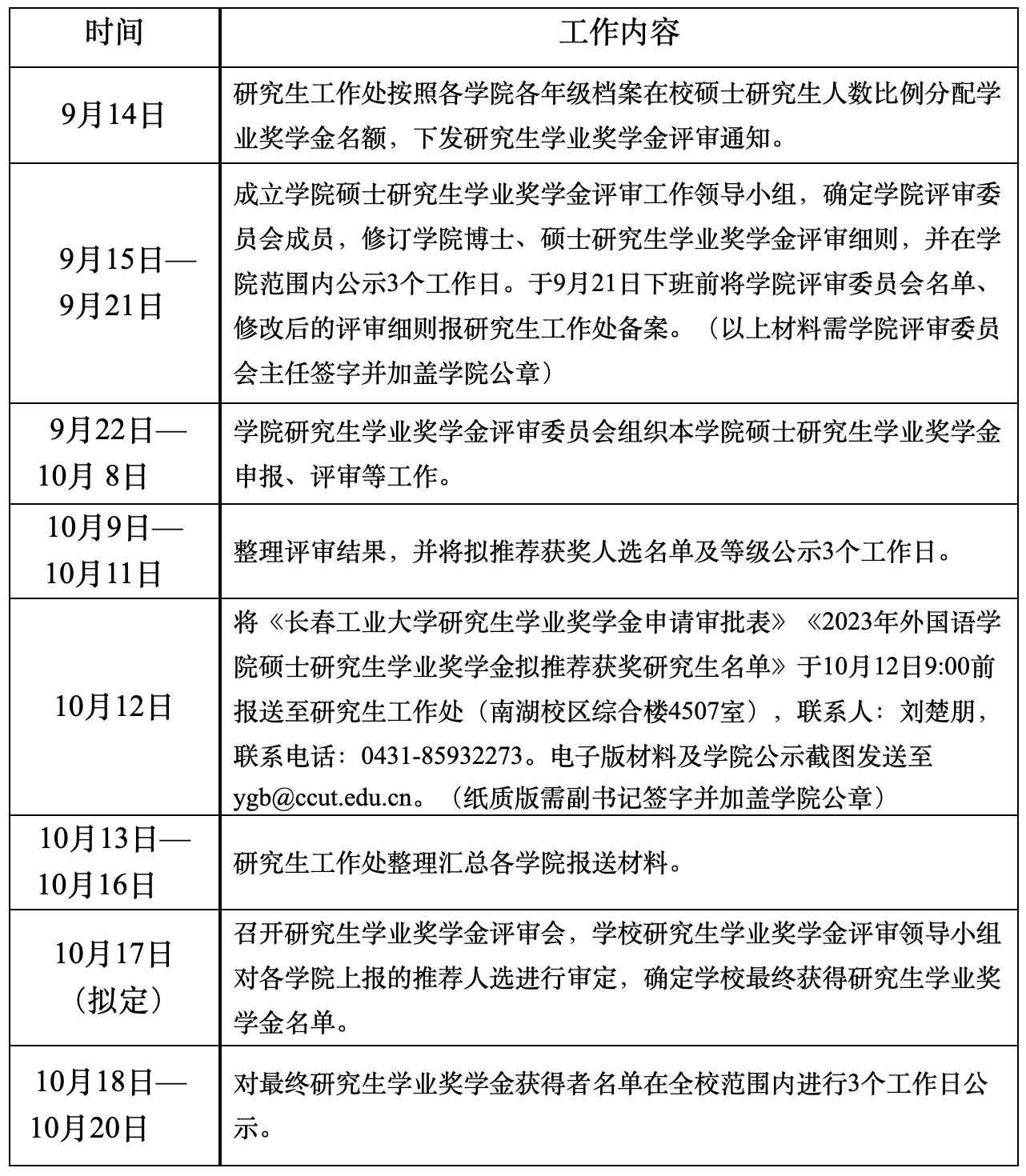
bat365在线中国官网登录入口2023年研究生学业奖学金评审工作日程安排

发布者:   时间:2023-09-20   点击数:


版权所有:bat365(中国)在线平台官方网站 - 登录入口  吉ICP备05002091号-1

手机版